新疆绿电交易细则再调整!推进补助项目参与绿电交易
此前,新疆电力交易中心发布《新疆电力交易实施细则》3.0征求意见稿,该版本在之前版本的基础上,进一步修订和完善了绿色电力交易实施细则,形成了3.0版征求意见稿。
《意见》表示,初期,绿色电力交易优先组织未纳入国家可再生能源电价附加补助政策范围内的,主动放弃补贴或中央财政补贴已到期的风电和光伏发电企业参与交易。按照《国家发展改革委 财政部国家能源局关于享受中央政府补贴的绿电项目参与绿色电力交易有关事项的通知》要求, 逐步推进已纳入国家可再生能源电价附加补助政策范围内的绿电项目参与绿色电力交易,高于项目所执行的煤电基准电价的溢价收益,等额冲抵国家可再生能源补贴或归国家所有。发电企业放弃整个项目后续全部补贴的,参与绿色电力交易的全部收益归发电企业所有。
分布式发电主体以聚合形式由聚合商代理参与绿色电力交易。代理分布式发电主体参与交易的聚合商(以下简称分布式发电聚合商)在批发市场以发电企业身份参与绿色电力交易。分布式发电主体及聚合商相关准入注册要求按照有关规则规定执行。
参与绿色电力交易的售电公司购买绿色电力,通过电力零售合同销售给有绿色电力消费需求的零售用户。 鼓励售电公司提供绿色电力零售套餐。
对于集中交易方式形成的绿色电力交易合同,绿色电力环境价值偏差补偿价格按合同明确的绿色电力环境价值的一定比例确定。 市场初期,对购售双方按同一比例设置,暂定为25%,后续可适时调整。
原文见下:


展开全文

















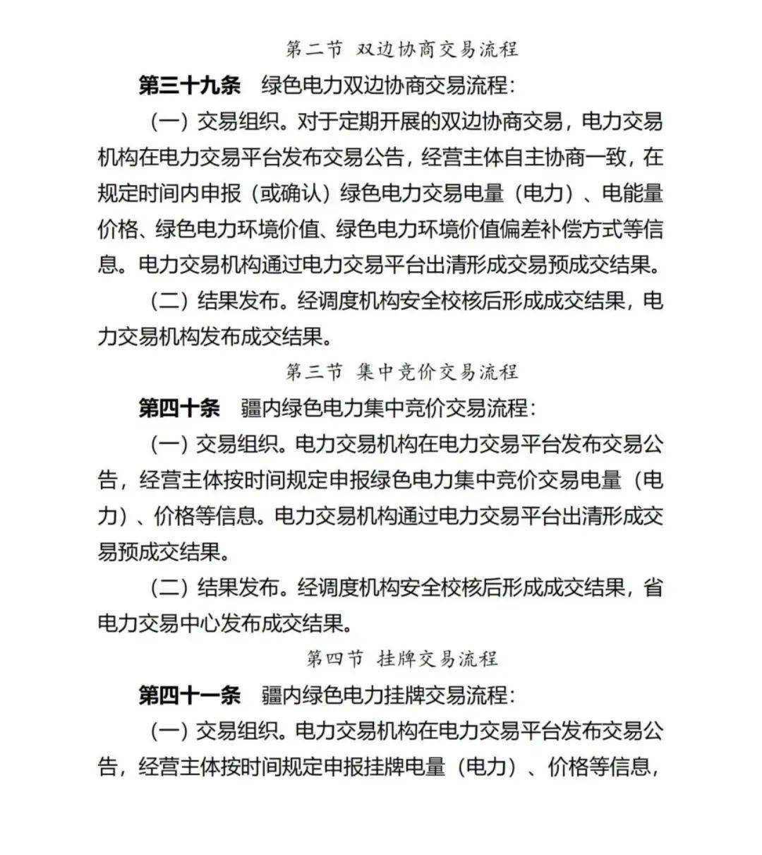
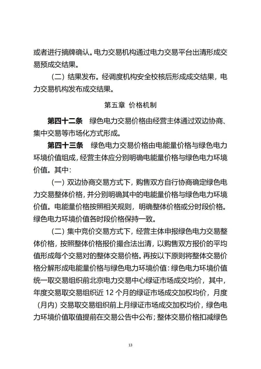
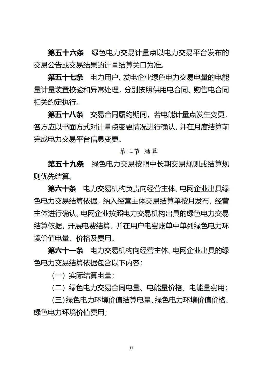
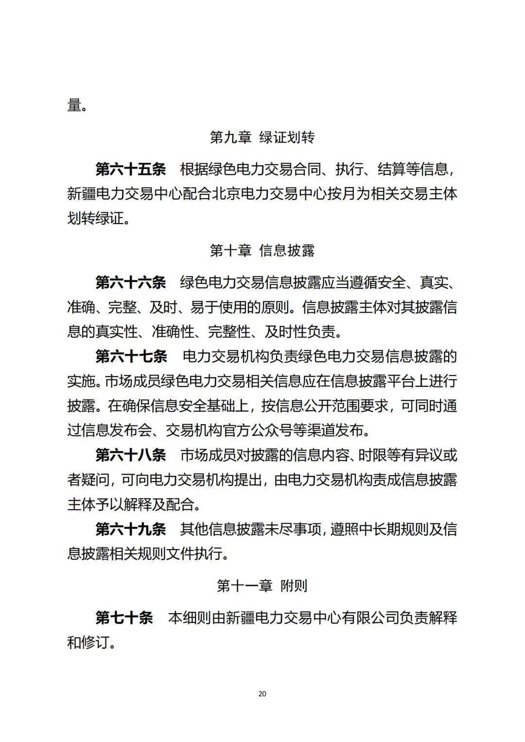
评论